{{ $t('FEZ002') }} 輔導室|
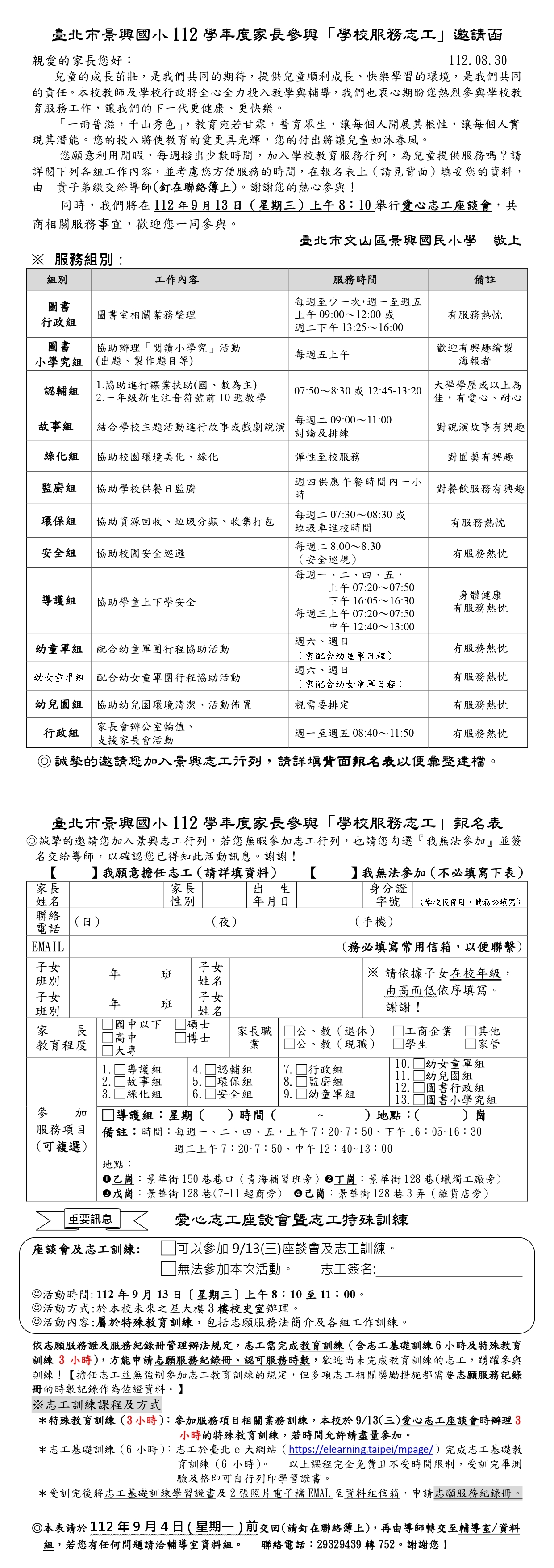
親愛的家長、社區志工您好,敬邀您擔任本校愛心志工。不論您是資歷30年的資深志工,或是今年才要加入的熱血志工,都請您協助填寫下列表單,以利學校完成志工保險集資料建檔。
112學年度學校服務志工報名暨座談邀請
https://forms.gle/ZT5CBk7nFViTK6at9

{{ $t('FEZ003') }} Invalid date
{{ $t('FEZ014') }} Invalid date|
{{ $t('FEZ004') }} 2023-09-04|
{{ $t('FEZ005') }} 245|